Découvrir la Facturation Fournisseur
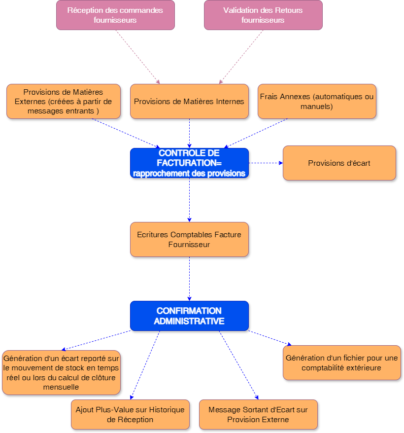
Le flux de traitement des factures fournisseur se décompose en plusieurs phases :
Génération des provisions issues des réceptions fournisseurs et des retours fournisseurs
Contrôle de facturation
Confirmation des écritures comptables pour transfert ou non vers une comptabilité externe à DIAPASON avec gestion des écarts à reporter sur les mouvements de stock.
