DEROULEMENT de scenario
Listes DIALOG
Contextes
WfCfgCtx : Contextes courants (lecture)
La liste standard « WfCfgCtx » est constituée des champs ci-dessous :
Référence | Désignation | Type |
CfgModCtxMDi | Mot Directeur Contexte | Caractère |
CtxCleTri1 | Clé de Tri 1 Contexte | Caractère |
CtxCleTri2 | Clé de Tri 2 Contexte | Caractère |
CtxCleTri3 | Clé de Tri 3 Contexte | Caractère |
CtxCleTri4 | Clé de Tri 4 Contexte | Caractère |
CtxCleTri5 | Clé de Tri 5 Contexte | Caractère |
CtxDerUne | Contexte déroulé une fois ? | Logique |
CtxDes | Désignation Contexte | Caractère |
CtxLstVarMod | Liste Variables Modifiees | Caractère |
CtxMod | Référence Modèle Contexte | Caractère |
CtxModVal | Contexte modifié depuis validation ? | Logique |
CtxNav | Page HTML à afficher sur Contexte | Caractère |
CtxPere | Référence Contexte Père | Caractère |
CtxQue | Questionnaire à dérouler sur Contexte | Caractère |
CtxRef | Référence Contexte | Caractère |
NomLieGenRef | Reference Generique Lien | Caractère |
WfCfgCtxEnt : Contextes prévus pour un contexte (lecture)
La liste standard « WfCfgCtxEnt » est constituée des champs ci-dessous :
Référence | Désignation | Type |
CfgModCtxMDi | Mot Directeur Contexte | Caractère |
CtxAut | Déroulement automatique du Questionnaire ? | Logique |
CtxDes | Désignation Contexte | Caractère |
CtxMod | Référence Modèle Contexte | Caractère |
CtxOcc | Occurence du Contexte | Caractère |
CtxOrd | Numéro d'Ordre Contexte | Entier |
CtxQue | Questionnaire à dérouler sur Contexte | Caractère |
NomLieGenRef | Reference Generique Lien | Caractère |
WfCfgCtxSor : Contextes fils d’un contexte
La liste standard « WfCfgCtxSor » est constituée des champs ci-dessous :
Référence | Désignation | Type |
CtxCad | Représentation Dessin du Contexte ? | Logique |
CtxCadObjDef | Représentation Cadre Défaut ? | Logique |
CtxCadUMe | Référence Unité de Mesure des Coordonnées du Cadre | Caractère |
CtxCadXDeb | X Départ du Cadre | Caractère |
CtxCadXFin | X Fin du Cadre | Caractère |
CtxCadYDeb | Y Départ du Cadre | Caractère |
CtxCadYFin | Y Fin du Cadre | Caractère |
CtxCleTri1 | Clé de Tri 1 Contexte | Caractère |
CtxCleTri2 | Clé de Tri 2 Contexte | Caractère |
CtxCleTri3 | Clé de Tri 3 Contexte | Caractère |
CtxCleTri4 | Clé de Tri 4 Contexte | Caractère |
CtxCleTri5 | Clé de Tri 5 Contexte | Caractère |
CtxDerVal | Ctx a derouler en validation | Logique |
CtxDerValRec | Ctx a derouler en validation avec ses fils | Logique |
CtxDes | Désignation Contexte | Caractère |
CtxMod | Référence Modèle Contexte | Caractère |
CtxOrd | Numéro d'Ordre Contexte | Entier |
CtxQue | Questionnaire à dérouler sur Contexte | Caractère |
CtxRef | Référence Contexte | Caractère |
CtxCalMod | Mode de calcul ; peut être *PASDECALCUL pour ne pas dérouler le contexte en sortie de son contexte père | Caractère |
CtxCalLisReq | Liste des requêtes à exécuter en mode de calcul ; si vide ce sont les requêtes définies sur le scénario | Caractère |
TOUS LES CHAMPS DE WfObjGraD |
WfCfgCtxCalSor : Liste Contextes à dérouler en mode calcul après le contexte
La liste standard « WfCfgCtxCalSor » est constituée des champs ci-dessous :
Référence | Désignation | Type |
NumOrd | Ordre d’exécution | Entier |
CtxRef | Référence Contexte | Caractère |
CtxCalMod | Valeur qui sera transmise aux requêtes GCQ (SCR.CdeSCCVal) | Caractère |
CtxLisReqExe | Liste des requêtes GCQ à exécuter (optionnel) | Caractère |
CtxCalModDes | Indique si on va modifier le dessin (VBP.CtxModDes) | Logique |
CtxCalModEnf | Indique si on va modifier des contextes enfants (VBP.CtxModEnf) | Logique |
CtxCalInf | Info complémentaire pour exécution (SCR.CtxCalInf) | Caractère |
WfCfgCtxDer : Liste Contextes à dérouler en validation de scénario
La liste standard « WfCfgCtxDer » est constituée des champs ci-dessous :
Référence | Désignation | Type |
CtxDerVal | Déroulement contexte à effectuer ? | Logique |
CtxRef | Référence Contexte | Caractère |
Affichage (Onglets)
WfCfgOngCtx : Onglets courants (lecture)
La liste standard « WfCfgOngCtx » est constituée des champs ci-dessous :
Référence | Désignation | Type |
CtxNOr | Numéro d'ordre Contexte | Entier |
CtxRef | Référence Contexte | Caractère |
OngRef | Référence Onglet | Caractère |
WfCfgOngEnt : Onglets prévus (lecture)
La liste standard « WfCfgOngEnt » est constituée des champs ci-dessous :
Référence | Désignation | Type |
OngIco | Icone Onglet | Caractère |
OngLib | Libellé long Onglet | Caractère |
OngLiC | Libellé court Onglet | Caractère |
OngMod | Référence Modèle Onglet | Caractère |
OngRef | Référence Onglet | Caractère |
WfCfgOngSor : Contextes onglets à afficher
La liste standard « WfCfgOngSor » est constituée des champs ci-dessous :
Référence | Désignation | Type |
OngIco | Icone Onglet | Caractère |
OngLib | Libellé long Onglet | Caractère |
OngLiC | Libellé court Onglet | Caractère |
OngMod | Référence Modèle Onglet | Caractère |
OngNOrAff | Numéro d'Ordre Onglet | Entier |
OngRef | Référence Onglet | Caractère |
Objets Dessin
WfObjGraD : Objets courants (lecture)
La liste standard « WfObjGraD » est constituée des champs ci-dessous :
Référence | Désignation | Type | Obligatoire. Commentaire. |
ObjNumOrd | Numéro d’ordre de création des objets. | Caractère | OUI |
ObjRefObjF | Référence de l’objet courant | Caractère | OUI |
ObjRel | Indique que cet objet est créé par rapport à un autre objet. | Logique | NON |
ObjRefObjP | Référence de l’objet Père. Utile dans le cas où l’on crée des objets en relatif. | Caractère | OUI si le champ ObjRel est à OUI |
ObjTypObj | Type de l’objet | Caractère | « REC » : Rectangle « LIG » : Ligne « IMG » : Image « TXT » : Texte « BIB » : Bibliothèque |
ObjRefBib | Référence objet de la bibliothèque | Caractère | |
ObjConBib | Condition Inclusion des Objets. | Caractère | |
ObjConBibExc | Condition Exclusion des Objets. | Caractère | |
ObjConBibFor | Condition d’inclusion des Objets. sous forme de formule. | Caractère | |
ObjPosDebX | Positionnement Début X | Caractère | |
ObjPosDebY | Positionnement Début Y | Caractère | |
ObjPosFinX | Positionnement Fin X’ | Caractère | |
ObjPosFinY | Positionnement Fin Y’ | Caractère | |
ObjHau | Hauteur | Caractère | |
ObjLar | Largeur | Caractère | |
ObjUme | Unité de mesure de l’objet | Caractère | |
ObjPar | Liste des paramètres utilisés dans la description des objets issus de la bibliothèque. | Caractère | |
ObjParVal | Valeur des paramètres | Caractère | |
ObjFam | Référence Famille Objet | Caractère | |
ObjCarRef | Référence Caractéristique | Caractère | |
ObjCar
| liste chaînée des attributs rattachés à l’objet. Remarque : la liste chaînée doit être identique au contenu de la zone ‘Caractéristiques’ de l’onglet ‘caractéristiques objet’ se trouvant sur la définition du détail d’un objet. | Caractère | Les caractéristiques qui seront gérées : - la couleur du trait - style du trait - l’épaisseur du trait - style opaque ou transparent - Police - Taille du texte - Style du texte - … |
ObjCarDimRef | Référence caractéristique de génération | ||
ObjTxt | Texte rattaché à l’objet | Caractère | |
ObjImg | Référence Image | Caractère | |
ObjCouF | Couleur de fond | Caractère | |
ObjConBib | Condition affichage des objets élémentaires | Caractère | |
ObjConBibExc | Condition Exclusion de l’affichage de l’objet | Caractère | |
ObjConBibFor | Condition Formule de l’affichage de l’objet. | Caractère | |
ObjLisFamExc | Liste des références familles à Exclure | Caractère | |
ObjLisFam | Liste des références familles rattachée à l’objet. | Caractère |
WfCfgObjEnt : Liste Objets déjà associés à question (lecture)
La liste standard « WfCfgObjEnt » est constituée des champs ci-dessous :
Référence | Désignation | Type |
ObjNOr | Numéro d'Ordre Objet | Entier |
TOUS LES CHAMPS DE WfObjGraD |
WfCfgObjSor : Liste Objets en sortie de question
La liste standard « WfCfgObjSor » est constituée des champs ci-dessous :
Référence | Désignation | Type |
ObjNOr | Numéro d'Ordre Objet | Entier |
TOUS LES CHAMPS DE WfObjGraD |
WfCfgObjGlo : Liste Objets en sortie de questionnaire
La liste standard « WfCfgObjGlo » est constituée des champs ci-dessous :
Référence | Désignation | Type |
CtxRef | Référence Contexte | Caractère |
ObjNOr | Numéro d'Ordre Objet | Entier |
TOUS LES CHAMPS DE WfObjGraD |
WfCfgObjLoc : Liste Objets en cours de questionnaire (lecture)
La liste standard « WfCfgObjLoc » a la même structure que WfObjGraD.
WfCfgVarObj : Liens Variables/Contexte – Objets (lecture)
La liste standard « WfCfgVarObj » est constituée des champs ci-dessous :
Référence | Désignation | Type |
CtxRef | Référence Contexte | Caractère |
ObjNOr | Numéro d'Ordre Objet | Entier |
ObjNumOrd | Numéro d'Ordre Création Objets | Entier |
ObjRefObjF | Référence Objet | Caractère |
VarRef | Référence Variable | Caractère |
WfCfgVarObjLoc : Liens Variables – Objets en cours de questionnaire (lecture)
La liste standard « WfCfgVarObjLoc » est constituée des mêmes champs que WfCfgVarObj.
WfCfgActSel : Liste des actions sur le dessin
La liste standard « WfCfgActSel » est constituée des champs ci-dessous :
Référence | Désignation | Type |
ActSelRef | Référence action de sélection | Caractère |
ActSelTyp | Type d’action : SIM (simple), REF (référenciel), etc. | Caractère |
ActSelOrd | Ordre d’affichage | Entier |
ActSelLib | Libellé d’affichage | Caractère |
ActSelFam | Liste des codes familles des objets sélectionnables | Caractère |
ActGrpCtt | Liste des codes groupes de contraintes sélectionnables | Caractère |
ActSelDef | Indique si l’action est l’action défaut | Logique |
ActSelCtt | Indique si l’action tient compte des groupes de contraintes | Logique |
Communication avec les Scénarios de Dessin Dynamique (SDD)
WfCfgSDDEnt : Liste Objets en entrée de SDD
WfCfgSDDSor : Liste Objets en sortie de SDD
Les listes « WfCfgSDDEnt » et « WfCfgSDDSor » sont constituées des champs ci-dessous :
Référence | Désignation | Type |
ObjNOr | Numéro d'Ordre Objet | Entier |
ObjPar0 | Paramètre Libre 0 | Caractère |
ObjPar1 | Paramètre Libre 1 | Caractère |
ObjPar2 | Paramètre Libre 2 | Caractère |
ObjPar3 | Paramètre Libre 3 | Caractère |
ObjPar4 | Paramètre Libre 4 | Caractère |
ObjPar5 | Paramètre Libre 5 | Caractère |
ObjPar6 | Paramètre Libre 6 | Caractère |
ObjPar7 | Paramètre Libre 7 | Caractère |
ObjPar8 | Paramètre Libre 8 | Caractère |
ObjPar9 | Paramètre Libre 9 | Caractère |
TOUS LES CHAMPS DE WfObjGraD |
Informations Techniques
Les structures des différentes listes disponibles dans les GCQ sont les suivantes :
WfCfgITSIni : liste informations techniques de l’ensemble des contextes du scénario :
Référence | Désignation | Type |
CtxRef | Référence Contexte | Caractère |
ITSTyp | Type information | Caractère |
ITSSTy | Sous-type information | Caractère |
ITSCod | Code information | Caractère |
ITSNOr | Numéro d’ordre information | Caractère |
ITSVal | Valeur alphanumérique | Caractère |
ITSNu1 | Valeur numérique 1 | Caractère |
ITSNu2 | Valeur numérique 2 | Décimal |
ITSNu3 | Valeur numérique 3 | Décimal |
WfCfgITSMaj : liste informations techniques à mettre à jour sur le contexte courant :
Référence | Désignation | Type |
ITSTyp | Type information | Caractère |
ITSSTy | Sous-type information | Caractère |
ITSCod | Code information | Caractère |
ITSNOr | Numéro d’ordre information | Caractère |
ITSVal | Valeur alphanumérique | Caractère |
ITSNu1 | Valeur numérique 1 | Caractère |
ITSNu2 | Valeur numérique 2 | Décimal |
ITSNu3 | Valeur numérique 3 | Décimal |
WfCfgITSAct : liste informations techniques à mettre à jour sur le contexte de niveau le plus haut :
Référence | Désignation | Type |
ITSTyp | Type information | Caractère |
ITSSTy | Sous-type information | Caractère |
ITSCod | Code information | Caractère |
ITSNOr | Numéro d’ordre information | Caractère |
ITSVal | Valeur alphanumérique | Caractère |
ITSNu1 | Valeur numérique 1 | Caractère |
ITSNu2 | Valeur numérique 2 | Décimal |
ITSNu3 | Valeur numérique 3 | Décimal |
ITSAct | C pour création, M pour modification, S pour suppression | Caractère |
Informations Dimensionnelles
WfCfgDimVar : liste des données dimensionnelles de l’ensemble des contextes :
Référence | Désignation | Type |
ObjDimNiv | Niveau | Entier |
ObjDimRef | Référence objet | Caractère |
ObjDimVar | Référence variable (VCD) | Caractère |
ObjDimFam | Famille objet (OUV, …) | Caractère |
ObjDimCat | Catégorie objet (DH, VS, …) | Caractère |
ObjDimTyp | Type de donnée de la variable (C,N ou L) | Caractère |
ObjDimVaC | Valeur caratère de la variable | Caractère |
ObjDimVaN | Valeur numérique de la variable | Décimal |
ObjDimVaL | Valeur logique de la variable | Logique |
Affichage zone de messages
WfCfgMes : liste des messages de l’ensemble des contextes :
Référence | Désignation | Type |
MesOrd | Ordre d’affichage | Entier |
MesTyp | Type messages : E (erreur), A (alerte) ou vide | Caractère |
MesTxt | Texte | Caractère |
CtxRef | Référence contexte de rattachement | Caractère |
VarRef | Référence variable de rattachement dans le contexte | Caractère |
MesInf | Info complémentaire | Caractère |
MesCle | Clé de tri message | Caractère |
Liste Partagée
WfCfgPar : liste paratgée disponible dans toute requête GCQ.
Lors de l'entrée dans le configurateur, en création ou modification ou déroulement par ENR-ACT-ENT, cette liste est vide avant la première exécution de requête GCQ.
Cette liste peut être mise à jour lors de n’importe quelle exécution de requête GCQ (utilisation des instructions classiques DIALOG pour la maintenance de cette liste).
En sortie de configuration (validation ou abandon), cette liste n’est pas sauvegardée.
La liste WfCfgPar est constituée des champs ci-dessous :
Référence | Désignation | Type |
CleRef | Référence Clé Liste | Caractère |
CleInf | Référence Information rattachée à Clé | Caractère |
CleNOr | Ordre Information rattachée à Clé | Caractère |
CleTri1 | Clé de Tri 1 | Caractère |
CleTri2 | Clé de Tri 2 | Caractère |
CleTri3 | Clé de Tri 3 | Caractère |
CleTri4 | Clé de Tri 4 | Caractère |
CleTri5 | Clé de Tri 5 | Caractère |
CleVal1 | Valeur 1 | Caractère |
CleVal2 | Valeur 2 | Caractère |
CleVal3 | Valeur 3 | Caractère |
CleVal4 | Valeur 4 | Caractère |
CleVal5 | Valeur 5 | Caractère |
CleNum1 | Valeur numérique 1 | Décimal |
CleNum2 | Valeur numérique 2 | Décimal |
CleNum3 | Valeur numérique 3 | Décimal |
CleNum4 | Valeur numérique 4 | Décimal |
CleNum5 | Valeur numérique 5 | Décimal |
Les indexs internes à DIAPASON sur cette structure sont les suivants :
Index 1 non unique : CleRef + CleInf + CleNOr
Index 2 non unique : CleTri1 + CleTri2 + CleTri3 + CleTri4 + CleTri5.
Listes des Variables
Variable | Contenu |
SCR.CdeSCCMod | Mode d’exécution scénario |
SCR.CtxCouSce | Référence du scénario courant |
SCR.CtxCouMod | Modèle de contexte du contexte courant |
SCR.CtxCouRef | Référence du contexte courant |
SCR.CtxCouNiv | Niveau du contexte courant |
SCR.CtxSelRef | Référence du contexte sélectionné dans PC-CONTEXTE |
SCR.CtxSelNiv | Niveau du contexte sélectionné dans PC-CONTEXTE |
SCR.CtxCouPer | Référence du contexte père |
SCR.CtxCouFreLis | Liste des contextes frères du contexte courant |
SCR.CtxCouFreModLis | Liste des modèles des contextes frères du contexte courant |
SCR.CtxCouFreModNbr | Nombre de contextes frères de même modèle que le courant |
SCR.CtxCouFreModSaiLis | Liste de contextes frères déjà saisis de même modèle que le courant |
SCR.CtxCouFreModSatDer | Dernier frères déjà saisi de même modèle que le courant |
SCR.CtxCouFreModStaSai | Frères du contexte courant saisis une fois ? |
SCR.CtxCouFreNbr | Nombre de contextes frères du contexte courant |
SCR.CtxCouFreSaiLis | Liste des Références Contextes frères saisis |
SCR.CtxCouFreStaDer | Dernier saisi parmi les frères ? |
SCR.CtxCouFreStaSai | Frères Déjà Saisis? |
SCR.CtxCouFilLis | Liste des fils du contexte courant |
SCR.CtxCouFilModLis | Liste des modèles des fils du contexte courant |
SCR.SDD_Action | Action de retour SDD. Contient « VAL » ou « ABA » |
VBP.CtxModInt | Sert à indiquer qu’une modification de contexte est intègre |
VBP.Ques_AideAuto | Sert à utiliser une aide automatique sur une question |
VBP.Ques_AideValide | Sert à utiliser une aide qui valide la question |
VBP.CtxDemRef (1) | Sert à forcer la référence du Contexte de démarrage |
VBP.CtxDemMod (1) | Sert à forcer le mode d’entrée (S pour saisie, V pour visualisation) |
VBP.ScePreRef (1) | Sert à forcer la référence Présentation à utiliser |
VBP.CtxSuiRef (1) | Sert à forcer le Contexte suivant à saisir (peut être *SOR pour sortie) |
VBP.CtxSuiAut (1) | Sert à indiquer que le Contexte suivant est déroulé automatiquement |
VBP.ScePreModNAf | Liste des modèles de contexte à ne jamais afficher |
VBP.ScePreCtxNAf | Liste des références contextes à ne jamais afficher |
VBP.SceMajModNAf | Liste des modèles de contexte à ne pas afficher |
VBP.SceMajCtxNAf | Liste des références contextes à ne pas afficher |
(1) Ces variables ne sont pas livrées par ISIA.
Déroulement d’un contexte
Le déroulement d’un contexte est le déroulement de son questionnaire associé.
Les variables visibles lors de la saisie sont les mêmes que pour un scénario mono-contexte, plus les variables ci-dessus. Au niveau des listes on trouve :
En entrée :
WfCfgCtxEnt
WfCfgCtx
WfCfgVarObj
WfCfgITSIni
En sortie :
WfCfgCtxSor
WfCfgObjGlo
WfCfgITSMaj
WfCfgITSAct
Et pour chaque question :
En entrée :
WfCfgObjEnt
En sortie :
WfCfgObjSor
WfCfgObjGlo
Lors du déroulement d’un questionnaire d’un contexte, une liste standard (WfCfgITSAct) va contenir toutes les informations techniques qui seront mises à jour à la validation du contexte sur le contexte de niveau le plus haut et une liste standard (WfCfgITSMaj) va contenir toutes les informations techniques qui seront mises à jour pour le contexte courant : Au démarrage du questionnaire du contexte, les listes WfCfgITSAct et WfCfgITSMaj sont vides. Lors du déroulement du questionnaire, toute requête GCQ peut maintenir les listes WfCfgITSAct et WfCfgITSMaj (création, modification, suppression).
Lors de la validation du questionnaire, si pas d’erreur, les listes WfCfgITSIni, WfCfgITSAct et WfCfgITSMaj sont mises à jour :
Transfert de WfCfgITSMaj dans WfCfgITSIni pour le contexte courant.
Mise à jour de WfCfgITSIni à partir de WfCfgITSAct pour le contexte de plus haut niveau (racine).
Suppression dans WfCfgITSIni de tous les contextes qui n’existent plus (modification).
Suppression de WfCfgITSAct et WfCfgITSMaj.
Enchaînements et représentations des contextes
Requête de présentation : Règle de type GCQ qui gère l’affichage des contextes :
La liste des onglets et le rangement des contextes dans ceux-ci. Elle reçoit la liste WfCfgOngEnt (liste des onglets prévus) et doit alimenter la liste WfCfgOngSor (liste des onglets effectifs)
Le rangement des contextes dans les onglets : WfCfgOngCtx.
Cette règle est exécutée avant l’enchaînement, car il est possible de paramétrer un enchaînement « présentation » c’est-à-dire que le contexte suivant sera le suivant affiché dans la présentation.
L’enchaînement sur les contextes suivants prend en compte les paramètres :
Définis sur le scénario (déroulement automatique, renseigné)
Définis sur le détail de scénario (déroulement automatique, renseigné)
Définis dans DIALOG (VBP.CtxSuiRef)
Définis sur la présentation (récursif, par niveau, par présentation, sortie).
Il est possible, pour des questions de lisibilité à l’écran et d’amélioration des performances, de ne pas afficher tous les contextes commerciaux dans le configurateur. Par exemple, sur une menuiserie à 2 vantaux égaux, il est possible de n’afficher et de saisir que le contexte correspondant au vantail principal et de dérouler en automatique l’autre vantail à la validation du scénario. Pour paramétrer ce comportement, il faut alimenter les variables suivantes :
Règle de démarrage scénario | Règle de validation de contexte | |
VBP.ScePreModNAf | Liste des modèles de contexte à ne jamais afficher | |
VBP.ScePreCtxNAf | Liste des références contextes à ne jamais afficher | |
VBP.SceMajModNAf | Liste des modèles de contexte à ne pas afficher | |
VBP.SceMajCtxNAf | Liste des références contextes à ne pas afficher |
Le principe est le suivant :
la liste des modèles ou références contexte sont séparées par des virgules.
la liste des modèles ou références contexte précisées dans la règle de démarrage ne seront jamais affichés ; la liste des modèles ou références contexte précisées dans une règle de fin de contexte ne seront pas affichés tant qu’ils font partie des variables VBP.
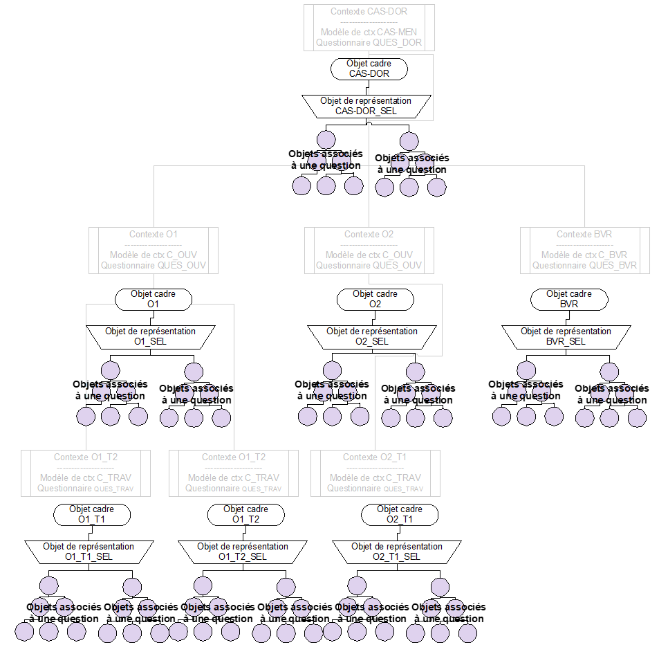
Représentation graphique
La représentation graphique est constitué d’un ensemble d’objets (lignes, rectangles…) empilés les un sur les autres et organisé sur une arborescence qui reprend la nomenclature des contextes. La création et la maintenance de ces objets se fait avec différentes listes DIALOG.
La notion de cadre
Notion de cadre : Un objet graphique de type « cadre » est créé automatiquement pour chaque contexte. Il s’agit de l’objet de plus haut niveau. Ce cadre est représenté graphiquement par un rectangle (par défaut) mais il est toutefois possible d’avoir une autre représentation. La définition de cet objet de représentation du contexte se fait dans la liste WfCfgCtxSor. Les objets créés lors du déroulement du contexte sont tous rattachés à ce cadre (directement ou indirectement).
Le positionnement et la dimension du cadre sont données dans la liste WfCfgCtxSor si le contexte doit avoir une représentation graphique, sauf pour le contexte principal qui est défini sur l’entête du scénario.
Interaction fiche dessin
La sélection d’un objet cadre (ou de l’un de ses objets fils) entraîne l’activation de l’onglet du contexte correspondant. De même, l’activation d’un contexte (bouton ou onglet), sélectionne l’objet de représentation du cadre.
Remarque : Si l’objet de représentation d’un cadre est un objet bibliothèque, la sélection porte sur le premier objet « simple » dans la définition de cet objet.
Lors du passage en gestion sur un contexte l’ensemble des objets rattachés au cadre sont effacés.
Gestion de la nomenclature d’objet
Pour ordonner la superposition des objets, Diapason utilise la nomenclature des contexte, puis l’ordre des questions du questionnaire, puis la numérotation saisie sur la liste « WfCfgObjSor ».

Remarque : Les objets créés avec « WfCfgObjGlo » sont rattachés à la dernière question du questionnaire.
Interaction du dessin en fin de question
En sortie de question, la création d’un objet dans « WfCfgObjSor » entraîne un réaffichage du dessin si le mode d’affichage du dessin « Mode Aff. Dessin » est « QN ».
Interaction du dessin en fin de contexte
En fin de contexte, Diapason actualise le dessin avec les objets du WfCfgObjGlo.
Si on est en mode d’affichage du dessin « VQ » les objets de la liste WfCfgObjSor apparaissent en fin de contexte.