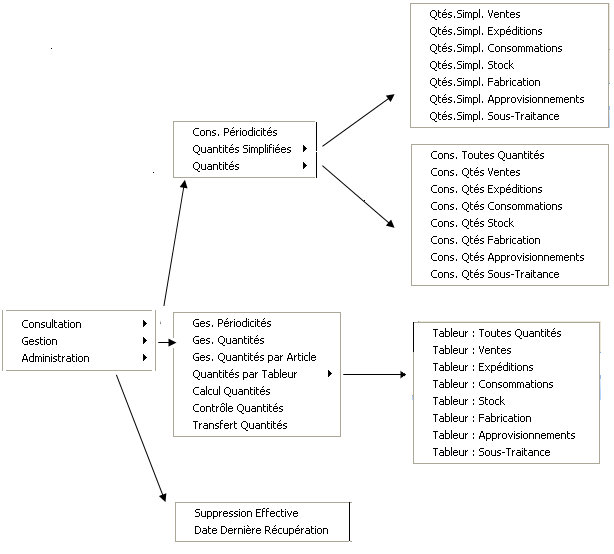
Environnements Quantités '
Environnements Quantités

La notion d'environnements quantités permet de regrouper les données statistiques dans des environnements distincts et indépendants.
Il existe plusieurs types d’environnements quantités :
les environnements quantités de récupération,
les environnements quantités d'articles externes,
les environnements quantités d’articles internes (articles standards),
les environnements quantités d’articles internes stockant des quantités forcées.
Un environnement quantités permet de gérer plusieurs types de quantités :
Ventes,
Expéditions,
Consommations,
Stock,
Fabrication,
Approvisionnement,
Sous-Traitance.
A chaque environnement est associée une présentation : jour, semaine calendaire, mois calendaire, année calendaire et une liste de périodes conformes à la présentation.
A chacune des périodes sont associées des articles et leurs quantités correspondantes.
Les environnements quantités d’articles internes (articles standards gérés en statistiques) uniquement sont les environnements servant de sources de données pour les calculs des prévisions statistiques. Pour cette raison, la seule opération de manipulation de données possible sur ces environnements quantités est le transfert entre environnements quantités.
Par conséquent, toute manipulation de données se fera dans les environnements quantités de récupération et seront ensuite transférées dans l’environnement d’articles internes souhaité, à l’aide de l’action de transfert entre environnements quantités. Ces environnements quantités destination sont aussi appelés environnements quantités validés.
Environnements Quantités Articles Internes
Un environnement quantités articles internes est utilisé pour le calcul des prévisions et peut être défini sur :
l'article standard (Env. His. Sta dans l'onglet Statistiques),
la classe statistique liée à l'article standard,
le paramètre utilisateur divers STAENV-DEF.
Onglet « Définition »

Env. Quantités
Référence de l'environnement quantités pour les articles internes. Zone obligatoire.
Désignation
Libellé rattaché à l'environnement quantités. Zone facultative.
Présentation
Référence présentation à rattacher à l'environnement quantités (jour, semaine calendaire, mois calendaire, année calendaire). Zone obligatoire.
Budgets Rattachés
Liste des budgets pour lesquels l’environnement quantités a été utilisé. Zone non saisissable.
Réalisés Rattachés
Liste des réalisés pour lesquels l’environnement quantités a été utilisé. Zone non saisissable.
Onglet « Quantités Gérées »

Ventes
Indique si l'environnement quantités gère les statistiques sur les Ventes. Zone facultative.
Expéditions
Indique si l'environnement quantités gère les statistiques sur les Expéditions. Zone facultative.
Consommations
Indique si l'environnement quantités gère les statistiques sur les Consommations. Zone facultative.
Stock
Indique si l'environnement quantités gère les statistiques sur le Stock. Zone facultative.
Fabrication
Indique si l'environnement quantités gère les statistiques sur la Fabrication. Zone facultative.
Approvisionnements
Indique si l'environnement quantités gère les statistiques sur les Approvisionnements. Zone facultative.
Sous-Traitance
Indique si l'environnement quantités gère les statistiques sur la Sous-Traitance. Zone facultative.
Les actions disponibles sur la définition des environnements quantités articles internes sont les actions standards de gestion auxquelles viennent s'ajouter :

Remarque
La duplication d'un environnement de quantités n'est pas autorisée. Seule la gestion des transferts permet de récupérer des quantités définies sur un autre environnement.
Cons. Périodicités
La consultation des périodicités permet de visualiser le détail des périodes issues de la présentation définie sur l'environnement quantités. Cette action est disponible sur tous les environnements quantités.
Les informations présentées sont identiques quelle que soit la présentation sélectionnée :
Présentation par Jours
Présentation par Semaine Calendaire
Présentation par Mois Calendaire
Présentation par Année Calendaire

Date
Date de début de la période en-cours.
Jour
Référence du jour correspondant à la date de début de période.
Jour Mois
Positionnement du jour dans le mois lié à la date de début de période.
Mois
Référence du mois correspondant à la date de début de période.
Année
Année correspondant à la date de début de période.
Semaine
Numéro de la semaine correspondant à la date.
Quantités Simplifiées
La consultation des quantités simplifiées permet de visualiser, pour chacun des articles composant l'environnement quantités, les quantités définies pour chacune des différentes périodes rattachées.
Les informations présentées sont identiques quel que soit le type de quantité sélectionné. Seules les actions dont le type de quantité est géré sur l'environnement quantités sont actives.

Article
Référence de l'article rattaché à l'environnement quantités.
Désignation
Libellé de l'article.
Une colonne par date de début des périodes liées à l'environnement quantités
Quantités correspondantes au type sélectionné (Ventes, Expéditions, Consommations, …) et transférées pour l'environnement quantités en cours.
Cons. Toutes Quantités
Cette consultation permet de visualiser, sous forme de tableur, l'ensemble des quantités définies sur chacune des périodes de chacun des articles liés à un environnement quantités et ce pour tous les types de quantité paramétrés sur ce dernier. Toutes les périodes sont présentées.
A chacun des types de quantité gérés correspond une couleur bien particulière permettant ainsi de différencier et d'analyser plus rapidement les données présentées par période. Ces couleurs sont gérées par défaut par Diapason mais peuvent être maintenues par le paramètre divers STAQTE-COU.

Article
Référence de l'article rattaché à l'environnement quantités.
Désignation
Libellé de l'article.
Une colonne par date de début des périodes liées à l'environnement quantités et par type de quantité géré sur l'environnement quantités
Quantités correspondantes au type sélectionné (Ventes, Expéditions, Consommations, …) et transférées pour l'environnement quantités en cours.
Le titre de la colonne présente la date de début de la période suivie, entre parenthèses, d'un libellé indiquant le type de quantité traité. Ces libellés sont gérés par défaut par Diapason mais peuvent être maintenus via le paramètre divers STAQTE-LIB.
Cons. Qtés (par Type)
Contrairement à la consultation précédente, Diapason présente, pour un seul type de quantité sélectionné par l'action, les quantités définies sur chacune des périodes de chacun des articles liés à un environnement quantités. Seules les périodes pour lesquelles des quantités sont définies sont présentées.
Seules les actions pour lesquelles le type correspondant est paramétré sur l'environnement quantités sont actives.
La couleur des colonnes présentant les quantités évolue selon l'action exécutée. Tout comme pour la consultation précédente, ces couleurs sont gérées par défaut par DIAPASON mais peuvent être maintenues par le paramètre divers STAQTE-COU.
Dans l'exemple ci-dessous, le type de quantité Ventes a été sélectionné :

Article
Référence de l'article rattaché à l'environnement quantités.
Désignation
Libellé de l'article.
Une colonne par date de début des périodes liées à l'environnement quantités
Quantités correspondantes au type sélectionné (Ventes, Expéditions, Consommations, …) et transférées pour l'environnement quantités en cours.
Le titre de la colonne présente la date de début de la période suivie, entre parenthèses, du libellé indiquant le type de quantité sélectionné. Ce libellé est géré par défaut par DIAPASON mais peut être maintenu via le paramètre divers STAQTE-LIB.
Suppression Effective
Cette fonctionnalité permet de supprimer physiquement un environnement quantités articles internes uniquement si ce dernier a déjà été supprimé logiquement. Cette suppression entraîne la mise à jour des articles liés, des périodes liées et des quantités définies sur l'environnement concerné par la mise à jour. Un contrôle est exécuté lors de la suppression effective empêchant cette dernière d'être validée si au moins un article est rattaché à cet environnement.
Date Dernière Récupération
La date de dernière récupération des statistiques correspond au premier des derniers mois du passé. Cette date est saisissable et n'est pas maintenue automatiquement par DIAPASON.
Elle est utilisée pour le calcul des prévisions et n'est aucunement prise en compte dans la saisie des quantités sur un environnement quantités.
Environnements Quantités Articles Externes
Un environnement quantités articles externes, comme son nom l'indique, ne travaille que sur des articles externes, articles non référencés dans Diapason.
Ces environnements sont utilisés afin :
de sauvegarder des informations externes, transmises par d'autres applications n'utilisant pas la même codification que Diapason et nécessitant l'utilisation de nomenclatures articles externes / articles internes pour intégrer par la suite ces données dans un environnement quantités articles internes,
d'effectuer un contrôle de cohérence sur les données récupérées : exemple, contrôle des récupérations mensuelles des statistiques des 12 derniers mois permettant ainsi de vérifier l'évolution de chacune des périodes sur ces environnements 'glissants' afin d'obtenir le cycle d'un produit.
Onglet « Définition »

Env. Quantités
Référence de l'environnement quantités pour les articles externes. Zone obligatoire.
Désignation
Libellé rattaché à l'environnement quantités. Zone facultative.
Présentation
Référence présentation à rattacher à l'environnement quantités (jour, semaine calendaire, mois calendaire, année calendaire). Zone obligatoire.
Budgets Rattachés
Non utilisé à ce niveau.
Réalisés Rattachés
Non utilisé à ce niveau.
Onglet « Quantités Gérées »

Ventes
Indique si l'environnement quantités gère les statistiques sur les Ventes. Zone facultative.
Expéditions
Indique si l'environnement quantités gère les statistiques sur les Expéditions. Zone facultative.
Consommations
Indique si l'environnement quantités gère les statistiques sur les Consommations. Zone facultative.
Stock
Indique si l'environnement quantités gère les statistiques sur le Stock. Zone facultative.
Fabrication
Indique si l'environnement quantités gère les statistiques sur la Fabrication. Zone facultative.
Approvisionnements
Indique si l'environnement quantités gère les statistiques sur les Approvisionnements. Zone facultative.
Sous-Traitance
Indique si l'environnement quantités gère les statistiques sur la Sous-Traitance. Zone facultative.
Les actions disponibles sur la définition des environnements quantités articles externes sont les actions standards de gestion auxquelles viennent s'ajouter :

Cons. Périodicités
La consultation des périodicités permet de visualiser le détail des périodes issues de la présentation définie sur l'environnement quantités. Cette action est disponible sur tous les environnements quantités.
Les informations présentées sont identiques quelle que soit la présentation sélectionnée :
Présentation par Jours
Présentation par Semaine Calendaire
Présentation par Mois Calendaire
Présentation par Année Calendaire

Date
Date de début de la période en-cours.
Jour
Référence du jour correspondant à la date de début de période.
Jour Mois
Positionnement du jour dans le mois lié à la date de début de période.
Mois
Référence du mois correspondant à la date de début de période.
Année
Année correspondant à la date de début de période.
Semaine
Numéro de la semaine correspondant à la date.
Quantités Simplifiées
La consultation des quantités simplifiées permet de visualiser, pour chacun des articles composant l'environnement quantités, les quantités définies pour chacune des différentes périodes rattachées.
Les informations présentées sont identiques quel que soit le type de quantité sélectionné. Seules les actions dont le type de quantité est géré sur l'environnement quantités sont actives.

Article
Référence de l'article rattaché à l'environnement quantités.
Désignation
Libellé de l'article.
Une colonne par date de début des périodes liées à l'environnement quantités
Quantité correspondant au type sélectionné (Ventes, Expéditions, Consommations, …) et transférées pour l'environnement quantités en cours.
Cons. Toutes Quantités
Cette consultation permet de visualiser, sous forme de tableur, l'ensemble des quantités définies sur chacune des périodes de chacun des articles liés à un environnement quantités et ce pour tous les types de quantité paramétrés sur ce dernier.
A chacun des types de quantités gérés correspond une couleur bien particulière permettant ainsi de différencier et d'analyser plus rapidement les données présentées par période. Ces couleurs sont gérées par défaut par Diapason mais peuvent être maintenues par le paramètre divers STAQTE-COU.

Article
Référence de l'article rattaché à l'environnement quantités.
Désignation
Libellé de l'article.
Une colonne par date de début des périodes liées à l'environnement quantités et par type de quantité géré sur l'environnement quantités
Quantité correspondant au type sélectionné (Ventes, Expéditions, Consommations, …) et transférées pour l'environnement quantités en cours.
Le titre de la colonne présente la date de début de la période suivie, entre parenthèses, d'un libellé indiquant le type de quantité traité. Ces libellés sont gérés par défaut par Diapason mais peuvent être maintenus via le paramètre divers STAQTE-LIB .
Cons. Qtés (par Type)
Contrairement à la consultation précédente, Diapason présente, pour un seul type de quantité sélectionné par l'action, les quantités définies sur chacune des périodes de chacun des articles liés à un environnement quantités. Seules les périodes pour lesquelles des quantités sont définies sont présentées.
Seules les actions pour lesquelles le type correspondant est paramétré sur l'environnement quantités sont actives.
La couleur des colonnes présentant les quantités évolue selon l'action exécutée. Tout comme pour la consultation précédente, ces couleurs sont gérées par défaut par Diapason mais peuvent être maintenues par le paramètre divers STAQTE-COU.
Dans l'exemple ci-dessous, le type de quantité « Fabrication » a été sélectionné :

Article
Référence de l'article rattaché à l'environnement quantités.
Désignation
Libellé de l'article.
Une colonne par date de début des périodes liées à l'environnement quantités
Quantité correspondant au type sélectionné (Ventes, Expéditions, Consommations, …) et transférées pour l'environnement quantités en cours.
Le titre de la colonne présente la date de début de la période suivie, entre parenthèses, du libellé indiquant le type de quantité sélectionné. Ce libellé est géré par défaut par DIAPASON mais peut être maintenu via le paramètre divers STAQTE-LIB.
Suppression Effective
Cette fonctionnalité permet de supprimer physiquement un environnement quantités articles externes uniquement si ce dernier a déjà été supprimé logiquement. Cette suppression entraîne la mise à jour des articles liés, des périodes liées et des quantités définies sur l'environnement concerné par la mise à jour. Un contrôle est exécuté lors de la suppression effective empêchant cette dernière d'être validée si au moins un article externe est rattaché à cet environnement.
Date Dernière Récupération
La date de dernière récupération des statistiques correspond au premier des derniers mois du passé. Cette date est saisissable et n'est pas maintenue automatiquement par DIAPASON.
Elle est utilisée pour le calcul des prévisions et n'est aucunement prise en compte dans la saisie des quantités sur un environnement quantités.
Environnements Quantités Articles Internes (Quantités Forcées)
Un environnement quantités articles internes (quantités forcées) est utilisé par le calcul des prévisions et peut être défini sur :
l'article standard (Env. His. For dans l'onglet Statistiques),
la classe statistique liée à l'article standard,
le paramètre utilisateur divers STAENV-DEF.
Onglet « Définition »

Env. Quantités
Référence de l'environnement quantités pour les articles internes avec quantités forcées. Zone obligatoire.
Désignation
Libellé rattaché à l'environnement quantités. Zone facultative.
Présentation
Référence présentation à rattacher à l'environnement quantités (jour, semaine calendaire, mois calendaire, année calendaire). Zone obligatoire.
Budgets Rattachés
Non utilisé à ce niveau.
Réalisés Rattachés
Non utilisé à ce niveau.
Onglet « Quantités Gérées »

Ventes
Indique si l'environnement quantités gère les statistiques sur les Ventes. Zone facultative.
Expéditions
Indique si l'environnement quantités gère les statistiques sur les Expéditions. Zone facultative.
Consommations
Indique si l'environnement quantités gère les statistiques sur les Consommations. Zone facultative.
Stock
Indique si l'environnement quantités gère les statistiques sur le Stock. Zone facultative.
Fabrication
Indique si l'environnement quantités gère les statistiques sur la Fabrication. Zone facultative.
Approvisionnements
Indique si l'environnement quantités gère les statistiques sur les Approvisionnements. Zone facultative.
Sous-Traitance
Indique si l'environnement quantités gère les statistiques sur la Sous-Traitance. Zone facultative.
Les actions disponibles sur la définition des environnements quantités articles internes (quantités forcées) sont les actions standards de gestion auxquelles viennent s'ajouter :

Cons. Périodicités
La consultation des périodicités permet de visualiser le détail des périodes issues de la présentation définie sur l'environnement quantités. Cette action est disponible sur tous les environnements quantités.
Les informations présentées sont identiques quelle que soit la présentation sélectionnée :
Présentation par Jours
Présentation par Semaine Calendaire
Présentation par Mois Calendaire
Présentation par Année Calendaire

Date
Date de début de la période en-cours.
Jour
Référence du jour correspondant à la date de début de période.
Jour Mois
Positionnement du jour dans le mois lié à la date de début de période.
Mois
Référence du mois correspondant à la date de début de période.
Année
Année correspondant à la date de début de période.
Semaine
Numéro de la semaine correspondant à la date.
Quantités Simplifiées
La consultation des quantités simplifiées permet de visualiser, pour chacun des articles composant l'environnement quantités, les quantités définies pour chacune des différentes périodes rattachées.
Les informations présentées sont identiques quel que soit le type de quantité sélectionné. Seules les actions dont le type de quantité est géré sur l'environnement quantités sont actives.

Article
Référence de l'article rattaché à l'environnement quantités.
Désignation
Libellé de l'article.
Une colonne par date de début des périodes liées à l'environnement quantités
Quantité correspondant au type sélectionné (Ventes, Expéditions, Consommations, …) et transférées pour l'environnement quantités en cours.
Cons. Toutes Quantités
Cette consultation permet de visualiser, sous forme de tableur, l'ensemble des quantités définies sur chacune des périodes de chacun des articles liés à un environnement quantités et ce pour tous les types de quantité paramétrés sur ce dernier.
A chacun des types de quantités gérés correspond une couleur bien particulière permettant ainsi de différencier et d'analyser plus rapidement les données présentées par période. Ces couleurs sont gérées par défaut par DIAPASON mais peuvent être maintenues par le paramètre divers STAQTE-COU.

Article
Référence de l'article rattaché à l'environnement quantités.
Désignation
Libellé de l'article.
Une colonne par date de début des périodes liées à l'environnement quantités et par type de quantité géré sur l'environnement quantités
Quantité correspondant au type sélectionné (Ventes, Expéditions, Consommations, …) et transférées pour l'environnement quantités en cours.
Le titre de la colonne présente la date de début de la période suivie, entre parenthèses, d'un libellé indiquant le type de quantité traité. Ces libellés sont gérés par défaut par DIAPASON mais peuvent être maintenus via le paramètre divers STAQTE-LIB.
Cons. Qtés (par Type)
Contrairement à la consultation précédente, DIAPASON présente, pour un seul type de quantité sélectionné par l'action, les quantités définies sur chacune des périodes de chacun des articles liés à un environnement quantités. Seules les périodes pour lesquelles des quantités sont définies sont présentées.
Seules les actions pour lesquelles le type correspondant est paramétré sur l'environnement quantités sont actives.
La couleur des colonnes présentant les quantités évolue selon l'action exécutée. Tout comme pour la consultation précédente, ces couleurs sont gérées par défaut par DIAPASON mais peuvent être maintenues par le paramètre divers STAQTE-COU.
Dans l'exemple ci-dessous, le type de quantité Ventes a été sélectionné :

Article
Référence de l'article rattaché à l'environnement quantités.
Désignation
Libellé de l'article.
Une colonne par date de début des périodes liées à l'environnement quantités
Quantité correspondant au type sélectionné (Ventes, Expéditions, Consommations, …) et transférées pour l'environnement quantités en cours.
Le titre de la colonne présente la date de début de la période suivie, entre parenthèses, du libellé indiquant le type de quantité sélectionné. Ce libellé est géré par défaut par Diapason mais peut être maintenu via le paramètre divers STAQTE-LIB.
Suppression Effective
Cette fonctionnalité permet de supprimer physiquement un environnement quantités articles internes (quantités forcées) uniquement si ce dernier a déjà été supprimé logiquement. Cette suppression entraîne la mise à jour des articles liés, des périodes liées et des quantités définies sur l'environnement concerné par la mise à jour. Un contrôle est exécuté lors de la suppression effective empêchant cette dernière d'être validée si au moins un article interne est rattaché à cet environnement.
Date Dernière Récupération
La date de dernière récupération des statistiques correspond au premier des derniers mois du passé. Cette date est saisissable et n'est pas maintenue automatiquement par Diapason.
Elle est utilisée pour le calcul des prévisions et n'est aucunement prise en compte dans la saisie des quantités sur un environnement quantités.
Environnements Quantités Récupération
La procédure de maintenance d'un environnement quantités de récupération suit les étapes respectives suivantes :
définition d'un environnement quantités,
affectation des périodes selon une périodicité saisie,
saisie des quantités par article et par période,
lancement du calcul des coefficients,
contrôle des quantités calculées,
transfert des quantités dans les environnements validés.
Onglet « Définition »

Env. Quantités
Référence de l'environnement quantités de récupération. Zone obligatoire.
Désignation
Libellé rattaché à l'environnement quantités. Zone facultative.
Présentation
Référence présentation à rattacher à l'environnement quantités (jour, semaine calendaire, mois calendaire, année calendaire). Zone obligatoire.
Articles Internes
Indique si l'environnement quantités de récupération gère les articles internes uniquement. Cette information est prise en compte lors de la définition des quantités sur l'environnement. Zone facultative.
Règle d'Initialisation
Référence d'une requête de type REB et de sous-type LAQ (Requête pour Init. Env. Quantité, permettant d'initialiser l'environnement quantités depuis la fonction Calcul Quantité en initialisant la liste standard WfLisQteArt) ou depuis un traitement paramétré sur le traitement « ENV-INI ». Zone facultative.
Critères Défaut
Gestion des critères issus de la règle d'initialisation. Zone facultative.
Document Contrôle
Référence d'un document de type REB/Liste qui sera exécuté par la fonction Contrôle Quantité. Ce document permet à l'utilisateur d'effectuer un contrôle visuel des quantités renseignées sur l'environnement. Zone facultative.
Format Quantités
Format pris en compte pour la gestion des quantités. Zone facultative.
Si cette zone n'est pas initialisée, le format défaut pris en compte est R/8,3.
Budgets Rattachés
Non utilisé à ce niveau.
Réalisés Rattachés
Non utilisé à ce niveau.
Onglet « Quantités Gérées »

Ventes
Indique si l'environnement quantités gère les statistiques sur les Ventes. Zone facultative.
Expéditions
Indique si l'environnement quantités gère les statistiques sur les Expéditions. Zone facultative.
Consommations
Indique si l'environnement quantités gère les statistiques sur les Consommations. Zone facultative.
Stock
Indique si l'environnement quantités gère les statistiques sur le Stock. Zone facultative.
Fabrication
Indique si l'environnement quantités gère les statistiques sur la Fabrication. Zone facultative.
Approvisionnements
Indique si l'environnement quantités gère les statistiques sur les Approvisionnements. Zone facultative.
Sous-Traitance
Indique si l'environnement quantités gère les statistiques sur la Sous-Traitance. Zone facultative.
Les actions disponibles sur la définition des environnements quantités de récupération sont les actions standards de gestion auxquelles viennent s'ajouter :

Cons. Périodicités
La consultation des périodicités permet de visualiser le détail des périodes issues de la présentation définie sur l'environnement quantités. Cette action est disponible sur tous les environnements quantités.
Les informations présentées sont identiques quelle que soit la présentation sélectionnée :
Présentation par Jours
Présentation par Semaine Calendaire
Présentation par Mois Calendaire
Présentation par Année Calendaire

Date
Date de début de la période en-cours.
Jour
Référence du jour correspondant à la date de début de période.
Jour Mois
Positionnement du jour dans le mois lié à la date de début de période.
Mois
Référence du mois correspondant à la date de début de période.
Année
Année correspondant à la date de début de période.
Semaine
Numéro de la semaine correspondant à la date.
Quantités Simplifiées
La consultation des quantités simplifiées permet de visualiser, pour chacun des articles composant l'environnement quantités, les quantités définies pour chacune des différentes périodes rattachées.
Les informations présentées sont identiques quel que soit le type de quantité sélectionné. Seules les actions dont le type de quantité est géré sur l'environnement quantités sont actives.

Article
Référence de l'article rattaché à l'environnement quantités.
Désignation
Libellé de l'article.
Une colonne par date de début des périodes liées à l'environnement quantités
Quantité correspondant au type sélectionné (Ventes, Expéditions, Consommations, …).
Cons. Toutes Quantités
Cette consultation permet de visualiser, sous forme de tableur, l'ensemble des quantités définies sur chacune des périodes de chacun des articles liés à un environnement quantités et ce pour tous les types de quantité paramétrés sur ce dernier.
A chacun des types de quantité gérés correspond une couleur bien particulière permettant ainsi de différencier et d'analyser plus rapidement les données présentées par période. Ces couleurs sont gérées par défaut par Diapason mais peuvent être maintenues par le paramètre divers STAQTE-COU.

Article
Référence de l'article rattaché à l'environnement quantités.
Désignation
Libellé de l'article.
Une colonne par date de début des périodes liées à l'environnement quantités et par type de quantité géré sur l'environnement quantités
Quantité correspondant au type sélectionné (Ventes, Expéditions, Consommations, …).
Le titre de la colonne présente la date de début de la période suivie, entre parenthèses, d'un libellé indiquant le type de quantité traité. Ces libellés sont gérés par défaut par Diapason mais peuvent être maintenus via le paramètre divers STAQTE-LIB.
Cons. Qtés (par Type)
Contrairement à la consultation précédente, Diapason présente, pour un seul type de quantité sélectionné par l'action, les quantités définies sur chacune des périodes de chacun des articles liés à un environnement quantités. Seules les périodes pour lesquelles des quantités sont définies sont présentées.
Seules les actions pour lesquelles le type correspondant est paramétré sur l'environnement quantités sont actives.
La couleur des colonnes présentant les quantités évolue selon l'action exécutée. Tout comme pour la consultation précédente, ces couleurs sont gérées par défaut par Diapason mais peuvent être maintenues par le paramètre divers STAQTE-COU.
Dans l'exemple ci-dessous, le type de quantité Consommation a été sélectionné :

Article
Référence de l'article rattaché à l'environnement quantités.
Désignation
Libellé de l'article.
Une colonne par date de début des périodes liées à l'environnement quantités
Quantité correspondant au type sélectionné (Ventes, Expéditions, Consommations, …).
Le titre de la colonne présente la date de début de la période suivie, entre parenthèses, du libellé indiquant le type de quantité sélectionné. Ce libellé est géré par défaut par DIAPASON mais peut être maintenu via le paramètre divers STAQTE-LIB.
Ges. Périodicités
La gestion des périodicités consiste à ajouter ou enlever des périodes issues de la présentation définie sur l'environnement. Cette action est disponible uniquement sur les environnements quantités de récupération.
Les informations présentées sont identiques quelle que soit la présentation sélectionnée :
Présentation par Jours
Présentation par Semaine Calendaire
Présentation par Mois Calendaire
Présentation par Année Calendaire

Date
Date de début de la période en-cours.
Jour
Référence du jour correspondant à la date de début de période.
Jour Mois
Positionnement du jour dans le mois lié à la date de début de période.
Mois
Référence du mois correspondant à la date de début de période.
Année
Année correspondant à la date de début de période.
Semaine
Numéro de la semaine correspondant à la date.
La création de périodicité permet d’associer une liste de périodes, comprises dans un intervalle, à un environnement de quantités. Afin de définir l'intervalle souhaité, la saisie d'une date début et d'une date de fin est tout d'abord proposée à l'utilisateur.

Selon la présentation sélectionnée sur l'environnement quantités, Diapason génère une ou plusieurs périodes.
Exemple
Pour une périodicité allant du 15/02/2007 au 30/04/2007, selon la présentation sélectionnée, Diapason créé les périodes ci-dessous :
Présentation : Jours

Présentation : Semaine Calendaire

Présentation : Mois Calendaire

Présentation : Année Calendaire

La suppression de périodicités permet non seulement de supprimer les périodes associées à un environnement, mais de supprimer aussi tous les articles et les quantités associés aux périodes traitées. L'utilisateur a la possibilité de sélectionner plusieurs périodes simultanément et de déclencher ainsi une suppression multiple.
Ges. Quantités
Cette application permet de gérer les quantités sur des articles pour lesquels une période est déjà définie sur l’environnement.

Art. Internes ?
Indique si les articles internes sont gérés.
Zone non saisissable si « Articles Internes » est cochée sur la définition de l'environnement quantités. Dans le cas contraire, l'utilisateur a la possibilité de renseigner cette zone et de conditionner ainsi l'affichage des articles sur la zone suivante. La zone devient alors facultative.
Article
Référence de l'article rattaché à l'environnement quantités. Zone Obligatoire.
Selon la valeur de la zone précédente, la fonction Sélection présente :
soit des articles standards gérés en statistique (Art. Interne coché),
soit des articles externes (Art. Interne non coché).
Date
Date de la période en cours. Zone obligatoire.
Une zone par type de quantité géré sur l'environnement quantités
Quantité correspondant au type sélectionné (Ventes, Expéditions, Consommations, …). Comme le montre l'exemple ci-dessus, seuls les types sélectionnés sur l'environnement quantités de récupération sont saisissables.
Ges. Quantités par Article
Cette application est basée sur le même principe que l’application précédente.
Elle propose toutefois une liste de sélection des articles déjà paramétrés sur l’environnement.

L'action « Modification » permet d'accéder à une application similaire à Ges. Quantités. Seules les périodes déjà définies sur l'article sélectionné sont présentées et les mises à jour s'effectueront sur ce dernier uniquement.

Quantités par Tableur
La gestion des quantités par tableur permet de gérer les quantités de tous les articles pour toutes les périodes sélectionnées d'un environnement quantités de récupération dans un tableur Excel. Par conséquent, l'utilisateur peut directement importer les données d'un fichier et les manipuler par la suite à bon escient avant de les récupérer dans Diapason.
Dans un premier temps, l'utilisateur doit sélectionner une ou plusieurs périodes déjà définies sur l'environnement quantités de récupération. Pour cela la liste de toutes les périodes liées à cet environnement est présentée telle que :

Lors de la validation de ses sélections, l'utilisateur accède dans un second temps à un tableur Excel, construit selon la fonctionnalité sélectionnée :
Tableur : Toutes Quantités

Tableur par Type (Tableur : Ventes, Tableur : Expéditions, … etc).
Seules les actions pour lesquelles le type correspondant est paramétré sur l'environnement quantités sont actives.

Article
Référence de l'article rattaché à l'environnement quantités.
Désignation
Libellé de l'article.
Une colonne par période sélectionnée et par type de quantité géré sur l'environnement quantités de récupération
Quantité correspondant au type sélectionné (Ventes, Expéditions, Consommations, …).
Le titre de la colonne présente la date de début de la période suivie, entre parenthèses, d'un libellé indiquant le type de quantité traité. Ces libellés sont gérés par défaut par DIAPASON mais peuvent être maintenus via le paramètre divers STAQTE-LIB.
Les quantités non renseignées ont pour valeur '?' ou ' '.
La feuille contenant les données porte le nom de l'environnement quantités de récupération en cours de mise à jour suivi d'un indice entre parenthèses.
Un message de validation permet à l'utilisateur de valider ou d'abandonner les modifications effectuées dans le tableur Excel.

ASTUCE
La purge d'un environnement quantités de récupération est possible. Pour cela, il suffit de supprimer toutes les quantités de chacune des périodes de chacun des articles sans supprimer les références articles dans le tableur EXCEL et de valider.
Calcul Quantités
Cette fonctionnalité est toujours proposée mais n'a d'effet que sur les environnements quantités de récupération ayant une règle d'initialisation paramétrée. L'utilisateur doit par conséquent définir une requête de type REB et de sous-type LAQ.
Cette action a pour objectif de récupérer des quantités à partir de cette requête et de les affecter à l'environnement sélectionné en utilisant le traitement « ENV-INI ».
Contrôle Quantités
Cette fonctionnalité est toujours proposée mais n'a d'effets que sur les environnements quantités de récupération ayant un document de contrôle paramétré.
Elle a pour objectif d'éditer un document servant à contrôler les quantités renseignées sur l'environnement quantités de récupération en cours.
Transfert Quantités
Après avoir préparé un environnement quantités de récupération, il est possible de transférer les quantités définies dans :
un environnement quantités d’articles internes,
un environnement quantités d'articles externes,
un environnement quantités d'articles internes (quantités forcées),
un autre environnement quantités de récupération.
Ces environnement sont plus communément appelés environnement destinataire tandis que l'environnement quantités de récupération est appelé environnement origine.
Diapason effectue un contrôle sur le type de l'environnement destinataire. A savoir que si l'environnement origine ne gère que les articles internes, l'environnement destinataire doit obligatoirement être :
un environnement quantités d'articles internes OU
un environnement quantités d'articles internes (quantités forcées) OU
un environnement quantités de récupération gérant uniquement les articles internes.
Un transfert de quantités peut être exécuté plusieurs fois pour des environnements différents vu que l'environnement quantité de travail n'est pas "supprimé" après un transfert.
Seules les quantités correspondant aux types de quantité gérés sur l'environnement destinataire sont récupérées de l'environnement origine. Possibilité donc de ne pas transférer de quantités si les types gérés entre les deux environnements sont différents, vu que DIAPASON n'effectue aucun contrôle à ce niveau.
Deux types de transferts se distinguent :
le transfert cumulant les quantités dans l’environnement destination,
le transfert remplaçant les quantités dans l’environnement destination.
D'autre part, Diapason peut tenir compte des nomenclatures articles statistiques internes lors du transfert.
Pour paramétrer ces informations, Diapason propose de renseigner les informations suivantes sous forme de saisie de critères avant d'exécuter le transfert :

Env. Origine
Référence de l'environnement quantités de récupération suivi du libellé correspondant.
Zone non saisissable.
Env. Destinataire
Référence de l'environnement quantités destination. Zone obligatoire.
Cumul Quantités
Indique si les quantités issues de l'environnement origine doivent être cumulées aux quantités déjà renseignées sur l'environnement destinataire. Zone facultative.
Nomen. Internes
Indique si les nomenclatures articles statistiques internes, uniquement, doivent être prises en compte au lieu de l'article issu de l'environnement origine. Zone facultative.
Diapason effectue des contrôles d'intégrité selon si l'environnement destinataire gère uniquement les articles internes : par exemple, un article externe n'étant pas lié à un article interne ne sera pas récupéré dans un environnement destinataire qui ne gère que des articles internes.
Si les conditions de récupération sont remplies, Diapason peut rattacher de nouveaux articles et de nouvelles périodes qui ne sont pas encore définis dans l'environnement destinataire.
Exemple
Environnement Destination gère uniquement les articles internes

Environnement Destination gère également les articles externes

ASTUCE
Pour supprimer les quantités d'un environnement quantités validé, il suffit d'initialiser toutes les quantités de chacun des articles concernés à « ? » puis d'effectuer un transfert vers l'environnement de destination.
Remarque
Le traitement « ENV-TRA » est disponible dans DIAPASON afin de disposer éventuellement d'un traitement répétitif.
Suppression Effective
Cette fonctionnalité n'est jamais activée sur les environnements quantités de récupération car l'action standard de gestion Suppression correspond à une suppression physique.
Date Dernière Récupération
La date de dernière récupération des statistiques correspond au premier des derniers mois du passé. Cette date est saisissable et n'est pas maintenue automatiquement par Diapason.
Elle est utilisée pour le calcul des prévisions et n'est aucunement prise en compte dans la saisie des quantités sur un environnement quantités.